KUP TUTAJ: PREIS-ZONE.PL
Rozdzielnica budowlana 16A 32A 4x230V zabezpieczona erbetka Doktorvolt DV-6442-D TD TD-S/FI
Jeśli szukasz profesjonalnego rozwiązania do swojej instalacji elektrycznej, rozdzielnica naścienna Doktorvolt jest dla Ciebie idealnym wyborem. Rozdzielnica natynkowa to produkt, który łączy w sobie jakość i niezawodność oraz oferuje funkcjonalność i łatwą instalację
Wytrzymała i bezpieczna obudowa


Komponenty najwyższej jakości
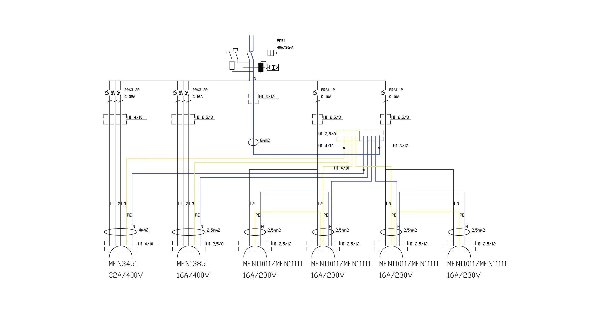
Specyfikacja Techniczna
Obudowa Rozdzielnicy
Liczba modułów: 12
Liczba rzędów: 1
Montaż: natynkowy
Stopień ochrony rozdzielnicy: IP44
Napięcie znamionowe: 1000V
Wymiary obudowy: 360 x 260 x 127 mm
Materiał obudowy: Technopolimer
Materiał drzwi: poliwęglan
Kolor przedniej płyty obudowy: szary RAL 7035
Kolor tylnej płyty obudowy: czarny
Materiał śrub: stal nierdzewna
Materiał uszczelki: guma EPDM
Dławnica kablowa: 1 x PG-16

Gniazda i aparatura modułowa
Wyłącznik różnicowoprądowy: 40A 10kA 4P Typ A RCCB
Gniazda siłowe:
1 x 16A 5P 400V IP44 Typ 1385 Mennekes
1 x 32A 5P 400V IP44 Typ 3451 Mennekes
Zabezpieczenie nadprądowe gniazd siłowych:
1 x C32 3P 10kA
1 x C16 3P 10kA
Gniazda 230V: 4x 230V, 16A Mennekes 11011 IP54 2P+E Schuko
Zabezpieczenie nadprądowe gniazd 230V: 2x C16, 1P, 10kA
Szyna łączeniowa: 3F, 11M, 12mm² z kompletem zaślepek
Pozostałe składniki: Zestaw śrub montażowych wraz z zaślepkami

Certyfikaty i normy
Normy bezpieczeństwa:
IEC 61009-1
EN 61009-1
PN-EN 61009-1
STN EN 61009-1
EFS
EFC
CE
CEI-23-48/49
IEC 670
CSN EN 60898
SN EN 60947-2
VDE

Informacje ogólne
Prąd znamionowy: 40A
Napięcie znamionowe: 230 / 400 V, 50 Hz AC
ICC: ≤ 10 kA
RDF: 0,6
Rodzaj okablowania:
H07V-K 2,5/4 mm² żółto-zielone
H07V-K 2,5/6 mm² niebieskie
H07V-K 2,5/4 mm² czarne
Producent: Doktorvolt
Certyfikaty i normy producenta:
TÜV SÜD
ISO 9001
Oznaczenie producenta: DV-6442-D
EAN: 5904730356442

Certyfikat = gwarancja jakości:
Produkty marki DOKTORVOLT są poddawane rutynowym testom, aby zapewnić najwyższą jakość. Każdy produkt otrzymuje indywidualny certyfikat potwierdzający zgodność z normami IEC. Firma posiada certyfikowany system produkcji TÜV SÜD.


Stopień ochrony IP = większe bezpieczeństwo:
Stopień ochrony IP to międzynarodowy standard informujący użytkownika o odporności obudowy na zagrożenia zewnętrzne. Produkty z IP zapewniają bezawaryjne działanie w mniej kontrolowanych warunkach oraz bezpieczeństwo użytkownika. Stopień IP44 oznacza:
Ochronę przed ciałami stałymi o średnicy powyżej 1 mm
Ochronę przed bryzgami wody z dowolnego kierunku
Zaufany producent:
Firma Doktorvolt® została założona w 2013 roku. Dynamicznie rozwijające się przedsiębiorstwo zdobyło rynek polski i zagraniczny. Siedziba firmy mieści się w Malichowie w województwie opolskim, gdzie znajduje się nowoczesna hala produkcyjna i magazyn. Firma specjalizuje się w produkcji rozdzielnic budowlanych, wyróżniając się jakością i solidnością. Każda rozdzielnica zbudowana jest z wysokiej jakości komponentów. Produkty spełniają normy i standardy bezpieczeństwa obowiązujące w Unii Europejskiej.








