Other variants on request are possible
Prewired
ORIGINAL PACKED
Safeguarding under transparent flap
Power distributor consider test requirements by DIN 61439-3
Why our power distributors?
Our distribution boxes have the best of all Europe:
Mennekes Sockets
Safeguarding 10kA with VDE Certificate
Residual-current circuit breaker 10kA TYP. A
Professional Marlanvil housing
| sockets manufacturer | Mennekes |
| housing manufacturer | Marlanvil IP65 |
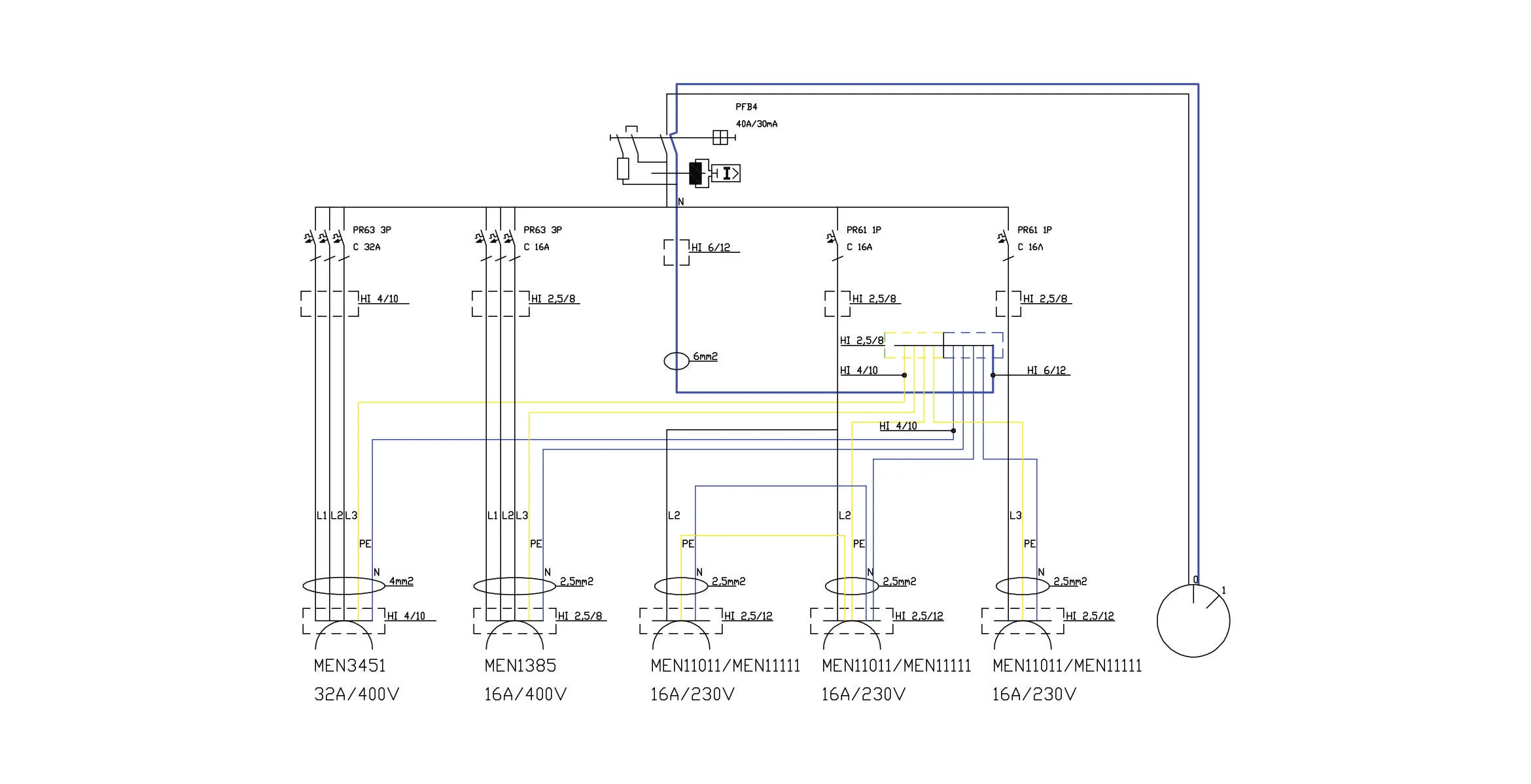
| CEE sockets amount | 1x 63A 5P 400V IP44 red Type 1252A Mennekes 1x 16A 5P 400V IP44 red Type 1385 Mennekes protected with SEZ’s MCBs: 1x C16A 10kA 3P 1x C63A 10kA 3P |
| plug | – |
| 230V 16A sockets amount | 3x 230V 16A 2p+E IP54 blue Schuko Type 11011 german system Type F Mennekes protected with SEZ’s MCBs: 2x C16A 10kA 1P |
| protection against direct contact | residual-Current Circuit Breaker SEZ 63A 30mA 4P Typ A |
| cam switch | 1x 3-phase with 0-1 switch 40A 500V witch lever and front plate S40 JD 1104 A6 SEZ |
| insulated busbar | 3-phase 11 modules 12mm2 |
| equipment | set of mounting screws with caps |
| nominal voltage | 230/400V AC 50Hz |
| nominal current | 40A |
| protection degree | IP44 |
| Icc | ≤ 10kA |
| RDF | 0,8 |
| dimensions | 365x260x125 mm |
| manufacturer | Doktorvolt |
| Article-No. | DV-2404-D |
| EAN | 5905669992404 |






