KUP TUTAJ: PREIS-ZONE.PL
Zabezpieczona rozdzielnica budowlana TD-S/Fi 63A 16A 2x230V gniazda Mennekes Doktorvolt®
⭐⭐⭐⭐⭐
➡️ Rozdzielnica elektryczna TD-S/Fi 63A 16A 2x230V Doktorvolt®, zalety:
✔️ Kompaktowa i zwarta obudowa wykonana z najlepszej jakości materiałów,
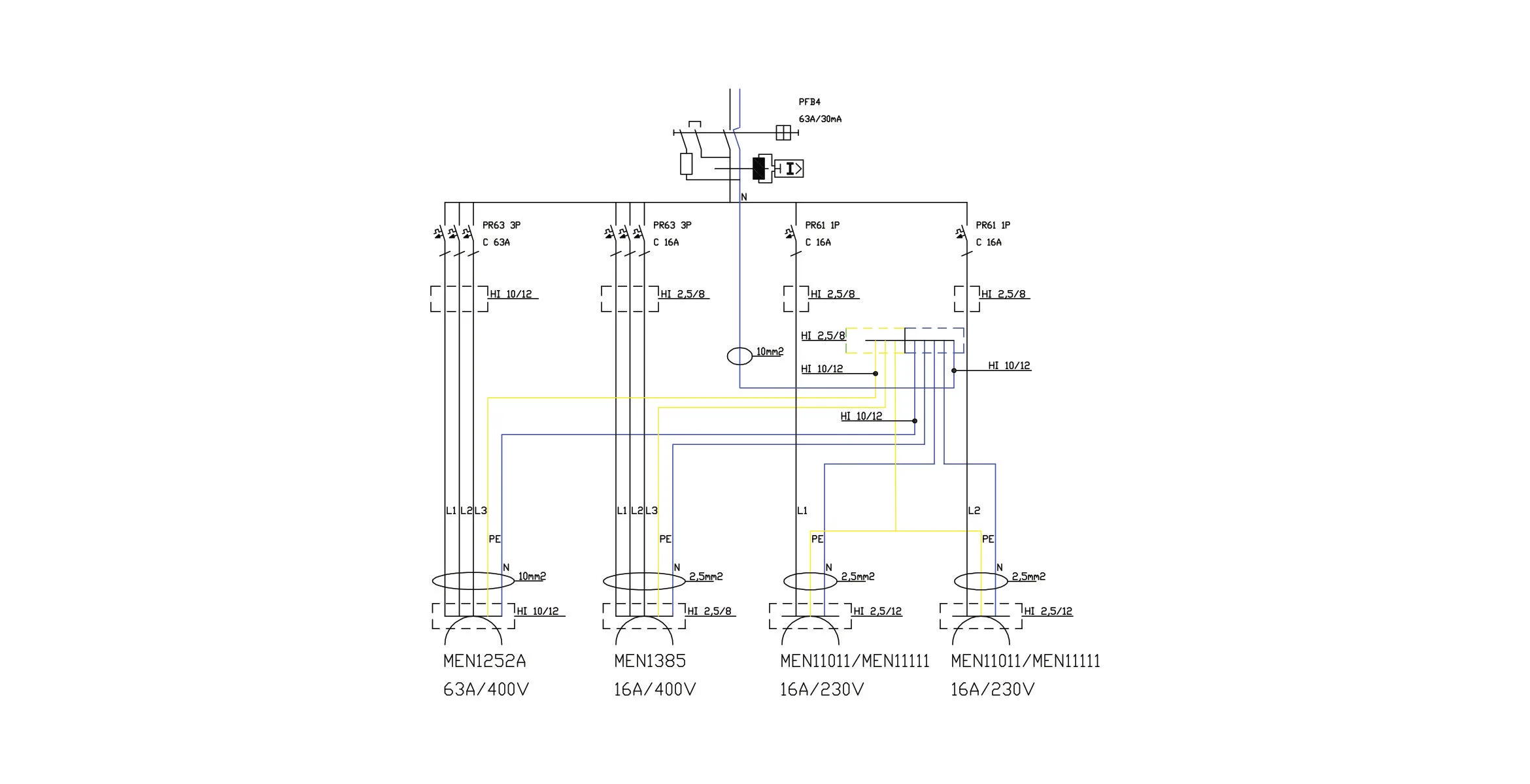
✔️ wyposażona w dwa gniazda 230 V 16 A oraz dwa gniazda siłowe 1x 400 V 16 A i 1x 400 V 63 A,
✔️ okablowanie i gniazda pochodzące od renomowanych producentów osprzętu elektrycznego,
✔️ klasa szczelności erbetki IP 44,
✔️ gotowa do podłączenia,
✔️ zabezpieczenie nadprądowe gniazd,
✔️ ochrona przed dotykiem pośrednim.
➡️ Rozdzielnica elektryczna TD-S/Fi 63A 16A 2x230V Doktorvolt®, zastosowanie:
✔️ Na placach i obszarach budów oraz podczas prac drogowych,
✔️ do zakładów przemysłowych,
✔️ w warsztatach i garażach, w których konieczne jest podłączenie urządzeń do gniazda siłowego,
✔️ podczas samodzielnej budowy domu,
✔️ do zasilania w energię elektryczną terenów zielonych i imprez masowych na świeżym powietrzu.
➡️ Prezentowana rozdzielnica budowlana wyposażona została w:
✔️ dwa gniazda 2x 230V 16A o klasie szczelności IP 44,
✔️ gniazdo siłowe 1x 400 V 16 A oraz 1x 400 V 63 A o klasie szczelności IP 44,
✔️ zabezpieczenie nadprądowe gniazd 230V 2 x C16 1P 10kA,
✔️ zabezpieczenie nadprądowe gniazd siłowych C16 3P 10kA oraz C63 3P 10kA,
✔️ zestaw śrub montażowych wraz z zaślepkami.
✔️ wyłącznik różnicowoprądowy 63A 30mA 4P,
✔️ okablowanie.
➡️ Firma Doktorvolt® w procesie rozdzielnic wdrożyła system zarządzania certyfikowany przez TÜV SÜD:
✔️ gwarancja wysokiej jakości,
✔️ transparentny przepływ informacji,
✔️ gwarancja w zakresie bezpieczeństwa,
✔️ zapewniona dobra obsługa klienta.

| Obudowa rozdzielnicy | |
| ilość modułów | 12 |
| ilość rzędów | 1 |
| montaż | natynkowy |
| stopień ochrony rozdzielnicy | IP44 |
| napięcie znamionowe obudowy | 1000V |
| wymiary obudowy z gniazdami | 360 x 250 x 200 mm |
| materiał obudowy | technopolimer |
| materiał drzwi | poliwęglan |
| kolor przedniej płyty obudowy | szary RAL 7035 |
| kolor tylnej płyty obudowy | czarny |
| materiał śrub | stal nierdzewna |
| materiał uszczelki | guma EPDM |
| dławnica PG dołączona w zestawie | 1x PG-21 |
| certyfikaty i normy | CE CEI-23-48/49 IEC 670 |
| Gniazda i aparatura modułowa | |
| ochrona przed dotykiem pośrednim | wyłącznik różnicowoprądowy 63A 30mA 4P Typ A RCCB |
| gniazda siłowe | 63A 5P 400V IP44 czerwone Typ 1252A Mennekes
16A 5P 400V IP44 czerwone Typ 1385 Mennekes |
| zabezpieczenie nadprądowe gniazd siłowych | C63 3P 10kA C16 3P 10kA |
| gniazda 230V | 4 x 230V 16A 11111 IP44 2P+E Mennekes system francuski (z bolcem uziemiającym) |
| zabezpieczenie nadprądowe gniazd 230V | 2 x C16 1P 10kA |
| szyna łączeniowa | 3F 11M 12mm2 z kompletem zaślepek |
| pozostałe składniki | zestaw śrub montażowych wraz z zaślepkami 2x trzymacz końcowy CLIPFIX 35-5 |
| certyfikaty i normy wyłącznika różnicowoprądowego | IEC 61009-1 EN 61009-1 PN-EN-61009-1 STN EN 61009-1 EFS EFC CE |
| certyfikaty i normy wyłączników nadprądowych | CSN EN 60898 SN EN 60947-2 EFS EFC VDE |
| Okablowanie | |
| rodzaj okablowania | Linka ster. H07V-K 2,5, 4 mm2 żółtoziel. Linka ster. H07V-K Linka ster. H07V-K |
| normy i certyfikaty | CPR RoHS CE |
| Informacje ogólne | |
| prąd znamionowy | 63 A |
| napięcie znamionowe | 230 / 400 V |
| ICC | ≤ 10 kA |
| RDF | 0,7 |
| Informacje producenta | |
| producent | Doktorvolt |
| certyfikaty i normy producenta | TÜV SÜD ISO 9001:2015 CE IEC 61439 |
| oznaczenie producenta | DV-2473-F |
| EAN | 5905669992473 |







